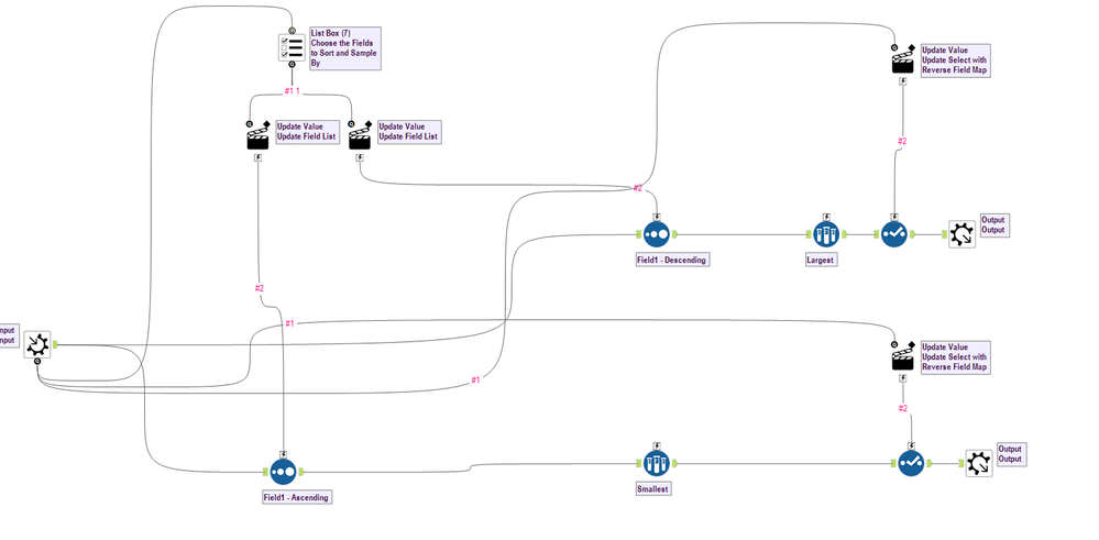
Hi I have a macro that works on the sort and sample tools.
First it lets a user pick a field or two to sort on and then samples the highest and lowest values and outputs them in two macro output
When I connect a file to the macro it
says it cant find the template fields in the macro. I am attaching the workflow