I have a macro that:
1. Selects a file from a list of files in SFTP
2. Downloads the selected file onto a shared folder in Sharepoint (Given the file is downloaded to a Sharepoint website, Interface Tools were used to update the usernames in dynamic input tools, formula tools, output tools, etc.)
When the macro is triggered, the user is prompted to select their username from a list of usernames.
The downloaded file is critical/used in a variety of processes and is usually the starting point of other workflows.
Given that the downloaded file is used in many workflows, it made sense to set up the process in a macro to account for future changes (limit the need to make changes to many different workflows vs updating 1 macro).
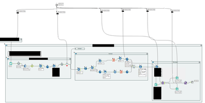
Screen print of macro:

When embedding the above macro in other workflows, the interface tool embedded within the macro is not triggered.
The macro is embedded in another workflow as seen below. This workflow also has interface tools to prompt selection of username & to use this data to update Sharepoint folder link, etc.
Any suggestions on how to change/update my macro so that when the below workflow is run, the selected username flows into the macro as well?
