Hi,
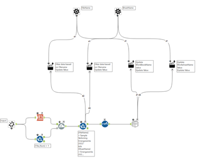
I am trying to create a batch macro for dynamically changing files and sheet names based on year and entity within data. I was able to split the data in different sheets but no luck with files. Also do we have any workaround for changing write options configurations in case if file is not found and the tools needs to switch to 'Create new spreadsheet' option with filename received through control parameter. Snippet of batch macro attached.
Thanks in advance
